front Simple ECG Amplifier
Authors: J. Bajić
2019 03 29 172747 

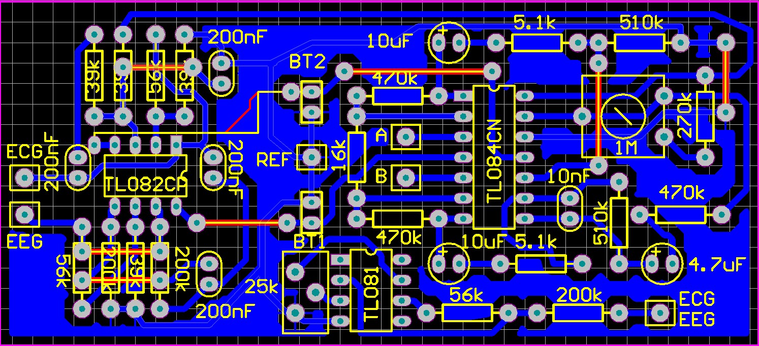
This project demonstrates a simple ECG signal amplifier and acquisition. Amplifier is based on Adam Overton's "Dual-purpose EEG/EKG Instrumentation Amplifier". Amplifier consists of preamplifier strage (AC instrumentation amplifer based on TL084), adjustable gain stage (TL084) and filtration stage (TL082). Signal acquisition is performed using Hantek 6022BE usb oscilloscope and LabVIEW application. Power supplay consists of two 9V bateries.

  

PROJECT FILES&DOCS:

 - Project schematic and pcb: schpcb
 -
LabVIEW virtual intrument: ecg.vi
 - Demo video on youtube: video

IMAGE GALLERY:

  • 2019-09-04_1231042019-09-04_123104
  • IMG_20190904_161317IMG_20190904_161317
  • schECGschECG
  • 2019-09-04_1707192019-09-04_170719

VIDEO GALLERY:

Joomla Extensions
© - Faculty of Technical Sciences, Novi Sad, 2016